|
我的订单
|
服务帮助
购物流程
用户服务协议
发票制度
|
客服
手机号:
17759098135
扫码关注公众号
搜索
茶叶
鞋
收纳
杯子
优选生活
首页
品牌特惠馆
工会专区
套餐专区
家用电器
|
个人护理
|
美妆护肤
|
服饰内衣
|
食品饮料
|
中淼生鲜
|
家庭清洁 | 纸品
|
厨房用品
|
家居家纺
|
家装建材
|
男鞋 | 女鞋
|
母婴玩具
|
医疗保健
|
运动户外
|
箱包皮具
|
电脑
厨房卫浴
厨卫配件
墙地面材料
地板
电工电料
电线/电缆
智能家居
配电箱/断路器
灯饰照明
筒灯/射灯
LED灯源
台灯
五金工具
电动工具
仪器仪表
工具配件
工具组套
电线电缆
通信/光缆
工控自动化
工业通讯
清洁用品
清洁工具
手动工具
汽修类工具
紧固类工具
化学品
清洁化学品
油漆涂料
标签包装
包装耗材
公共设施
照明
安防用品
安全器具
监控设备
应急处理
消防器材
联保物资
联保卫生
联保训练
联保器材
紧固密封件
小五金及其他
净化除味
其他净化除味
婚庆节庆
横幅/条幅
收纳用品
收纳架/篮
收纳柜
收纳箱
收纳盒
收纳袋/包
生活日用
洗晒/熨烫
浴室用品
雨伞雨具
电脑组件
硬盘
显示器
服务产品
电脑软件
电脑整机
一体机
办公设备
投影配件
文具
画具画材
订书机/起钉器
本册/便签
学生文具
笔类
计算器
办公文具
文件管理
外设产品
插座
架类
层架/置物架
床类
折叠床
桌类
电脑桌
户外家具
其它户外家具
遥控/电动玩具
遥控/电动玩具配件
创意减压
减压玩具
护理护具
保健器械
家庭护理
医用美护
牵引器
中医保健
护理床
康复辅助
理疗仪
汽车装饰
车贴
安全自驾
应急救援
农膜遮网/大棚
防虫网/遮阳网
对讲机
数字对讲机
模拟对讲机
手机配件
移动电源
手机支架
数据线
体育用品
其他体育用品
军警器材
体能训练
模拟演习
指挥装备
辅助装备
瑜伽舞蹈
瑜伽垫
健身训练
健身车
哑铃
其他器械
综合训练器
跳绳
筋膜枪
户外鞋服
功能内衣
户外装备
夜视仪
户外工具
救援装备
军迷装备
户外背包
军迷用品
野餐用品
户外配饰
帐篷/垫子
旅行装备
男装
男士T恤
工装
女装
时尚防晒衣
内衣
塑身美体
秋衣秋裤
女式内裤
文胸
男式内裤
睡衣/家居服
休闲棉袜
服饰配件
口罩
防晒配饰
遮阳帽
数码配件
电池/充电器
时钟
闹钟
商用电器
商用消毒柜
家电配件
特殊商品
视听影音
回音壁/Soundbar
个护健康
理发器
电子秤
按摩器
电动牙刷
电吹风
电动牙刷头
剃须刀
干衣机
足浴盆
冲牙器
挂烫机/熨斗
大 家 电
洗烘套装
洗衣机
平板电视
冰箱
空调
中央空调
烘干机
冷柜
环境电器
茶吧机
暖被机
电暖桌
取暖器
加湿器
潮流生活电器
空气净化器
饮水机
冷风扇
壁挂管线机
除湿机
净水器
电风扇
厨卫大电
空气能热水器
集成净洗中心
壁挂炉
燃气热水器
灶具
集成烹饪中心
洗碗机
电热水器
消毒柜
嵌入式微蒸烤
油烟机
清洁电器
其他清洁电器
蒸汽/电动拖把
布艺清洗机
家用洗地机
扫地机器人
吸尘器
除螨仪
厨房小电
电蒸锅
面包机
电热饭盒
煮蛋器
电烧烤炉
咖啡机
煮茶器/电茶盘
果蔬清洗机
刀筷砧板消毒机
饭菜保温板
豆浆机
三明治机/早餐机
煎药壶
空气炸锅
面条机
打蛋器
电饼铛
绞肉/切菜机
潮流厨电
电烤箱
电炖锅
电水壶/热水瓶
榨汁机
破壁机
电压力锅
微波炉
厨师机/和面机
多功能锅
养生壶
电磁炉
电饭煲
箱包皮具配件
女士皮带
皮带礼盒
男士皮带
精品男包
商务公文包
证件包
男士单肩/斜挎包
女包
女士单肩/斜挎包
潮流女包
女士双肩包
女士手提包
男包
男士双肩包
功能箱包
书包
旅行包
休闲运动包
旅行配件
腰包/胸包
行李箱
地方特产
福建
粮油调味
挂面/意大利面
面
方便食品
调味品
饮料冲调
饮料
休闲食品
饼干/膨化
肉干肉脯
坚果炒货
糕点/点心
蜜饯果干
茗茶
乌龙茶
红茶
白茶
普洱
猪牛羊肉
牛肉
猪肉
海鲜水产
鱼类
面点烘焙
面点
水饺/馄饨
预制菜
素食菜肴
肉禽菜肴
火锅丸料
海鲜菜肴
禽肉蛋品
鸡肉
婴童洗护
驱蚊防晒
童鞋
儿童皮靴/棉靴
皮鞋
儿童帆布鞋
凉鞋
儿童运动鞋
婴童寝居
婴童浴巾/浴衣
婴童毛巾/口水巾
茶具
旅行茶具
茶杯
厨房置物架
多功能置物架
刀剪菜板
瓜果刀/刨
刀具套装
砧板
厨房小工具
手动绞肉机
冰棒模具/冰格
拉/剥/压/捣蒜器
其它厨房小工具
厨房配件
饭盒/提锅
烘焙/烧烤
厨房DIY/小工具
调料器皿
保鲜盒
厨房储物器皿
餐具
盘/碟
果盘/果篮
一次性用品
筷子
餐具套装
碗
水具酒具
运动水壶
塑料杯
玻璃杯
保温壶
保温杯
烹饪锅具
高压锅
火锅
平底锅/煎锅
砂锅
锅具套装
蒸锅
奶锅
炒锅
汤锅
时尚女鞋
女士休闲鞋
女靴
女士单鞋
女士凉鞋
女士拖鞋
流行男鞋
男士拖鞋
男士凉鞋
男士休闲鞋
男靴
男士商务/正装皮鞋
口腔护理
牙膏
洗发护发
润发精华
洗护套装
护发素
洗发水
身体护理
手部护理
身体乳
身体护理套装
香皂
洗手液
沐浴露
面部护肤
面膜
洁面
防晒
影音娱乐
专业音频
音箱/音响
皮具护理
皮具护理品
家庭环境清洁
其它清洁用品
地板清洁剂
洗碗机清洁剂
消毒液
洗衣机清洁剂
油污清洁剂
洁厕剂
洗洁精
清洁用具
玻璃清洁器
粘毛器
垃圾袋/垃圾桶
脸盆/水桶
清洁用具配件
清洁刷具
扫把簸箕
垃圾袋
家用除尘掸
一次性清洁用品
其它清洁工具
手套/鞋套/围裙
抹布/百洁布
拖把/扫把
清洁纸品
厨房纸巾
清洁干巾
湿巾
湿厕纸
卷纸
抽纸
手帕纸
衣物清洁
漂白/彩漂
衣领净
真丝羊毛洗衣液
留香珠
除菌剂
柔顺剂
内衣洗衣液
洗衣皂
洗衣凝珠
其它衣物清洁
洗衣粉
普通洗衣液
居家布艺
布料
抱枕靠垫
坐垫
窗帘/窗纱
地垫
毛巾礼盒套装
一次性洗脸巾
干发帽
毛巾
浴巾
床上用品
其它凉席
软管枕
草席/藤席
牛皮席
蚕丝枕
多件套
蚊帐
竹席
床单/床笠
纤维枕
被套
羊毛/驼毛被
蚕丝被
花草枕
棉花被
乳胶枕
记忆枕
冰丝席
三件套
四件套
毛毯
羽绒/羽毛被
床垫/床褥
枕巾枕套
纤维被
专区
品牌特惠馆
工会专区
套餐专区
|
|
搜索
搜索历史
热门搜索
茶叶
鞋
收纳
杯子
百丽牛皮商务休闲皮鞋男百搭马丁鞋子橡胶底86181CM0 黑 42
¥629.00
聚春园官方经典传统佛跳墙盒装海参鲍鱼花胶加热即食盆菜正宗佛跳墙礼盒 瑞鼎佛跳墙1.3kg盒装
¥208.00
电影券
¥50.00
得力8978玻璃杯(黑)320ml盖子锌合金氧化
¥74.60
得力8977玻璃杯(黑)220ml盖子锌合金氧化
¥71.40
米妹妹遇稻锦鲤富硒大米1kg
¥25.00
米妹妹财神粥米800g
¥25.00
米妹妹膳食粮方800g
¥25.00
米妹妹五常粥米500g
¥18.00
米妹妹五常香米500g
¥18.00
首页
医疗保健
保健器械
家庭护理
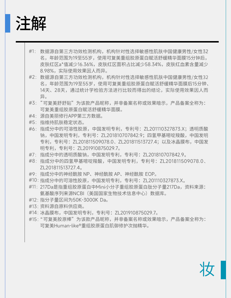
可复美胶原舒舒贴重组胶原蛋白赋...
可复美胶原舒舒贴重组胶原蛋白赋活舒缓面膜5片/盒补水修护玻尿酸男女士
¥
169.00
关注
商品详情